首页
协会介绍
协会简介
会员服务
协会章程
协会领导
协会顾问
组织机构
入会申请指南
联系我们
认证培训
信息安全服务资质认证
认证相关公告
认证文件指南
CISAW培训
其他培训
职称评审
动态公告
政策文件
操作指引
协会动态
协会简讯
协会公告
行业要闻
培训动态
会员风采
会员资讯
会长单位
副会长单位
理事单位
会员单位
协会服务
党建工作
政府项目申报
安全意识培训
人才招聘
法律法规
国家标准
产品与服务名录
专家库
专家委员会
高级职称评审委员会
讲师团
投诉建议
首页
协会介绍
认证培训
职称评审
协会动态
会员风采
协会服务
专家库
搜索
首页
协会动态
培训动态
协会动态
协会简讯
协会公告
行业要闻
培训动态
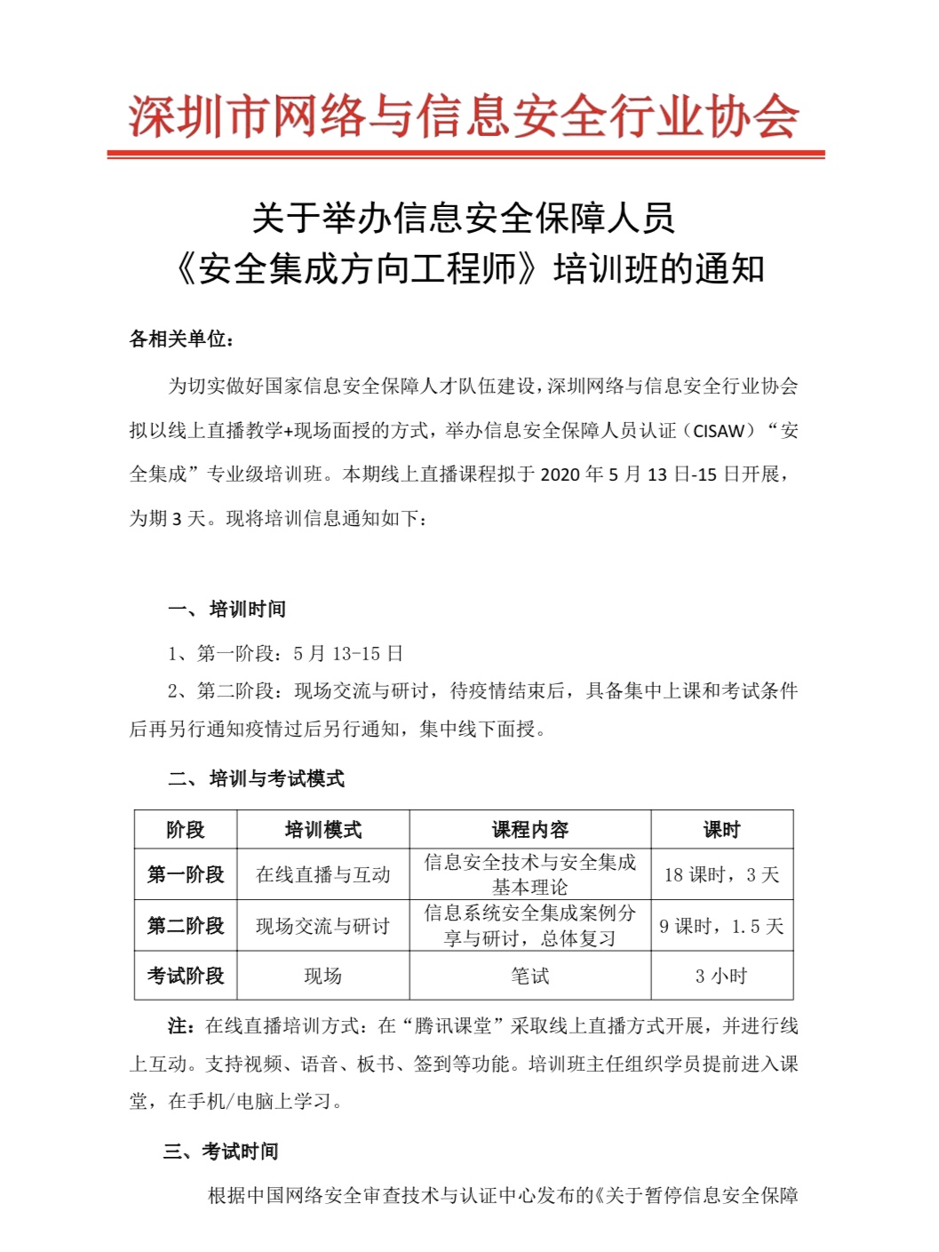
通知 | CISAW安全集成线上培训通知(5月)
详情参见通知文件:CISAW安全集成线上培训通知
×
关注我们